11:29 | 27/06/2022
Ứng dụng trí tuệ nhân tạo trong hệ thống điện có nguồn phân tán |
Lỗi ‘mất cân bằng lưới điện’ trong hệ thống PV và giải pháp xử lý |
Tác hại của sóng hài với lưới điện khi giá trị hiệu dụng và giá trị biên độ của tín hiệu điện áp hay dòng điện tăng do sóng hài sẽ kéo theo một loạt những nguy hại xảy ra với toàn bộ hệ thống lưới điện như làm tăng phát nóng của dây dẫn điện, thiết bị điện sinh ra nhiệt cao gây hư hỏng thiết bị, hỏa hoạn và nguy cơ cháy nổ; làm cho tụ điện bị quá nhiệt và trong nhiều trường hợp có thể dẫn tới phá hủy chất điện môi.
Các sóng điều hòa bậc cao còn có thể làm momen tác động của rơle biến dạng gây ra hiện tượng nhảy rơle dẫn đến tác động của rơle sai lệch, gây cảnh báo nhầm của các UPS, đồng thời gây ra tổn thất đồng, tổn thất từ thông tản và tổn thất sắt làm tăng nhiệt độ máy biến áp (MBA), hậu quả làm tăng tổn thất điện năng.
Tiêu chuẩn quy định của sóng hài:
Để giảm ảnh hưởng của sóng hài trong hệ thống điện, Thông tư 39/2015/TT-BCT ngày 18/11/2015 của Bộ Công Thương quy định:
Yêu cầu về sóng hài điện áp (trích Điều 7):
a. Tổng độ biến dạng sóng hài điện áp tại mọi điểm đấu nối trung và hạ áp không được vượt quá giới hạn như sau:
– Tổng biến dạng sóng hài: ≤ 6,5%.
– Biến dạng riêng lẻ: ≤ 3,0%.
b. Cho phép đỉnh nhọn điện áp bất thường trên lưới điện phân phối trong thời gian ngắn vượt quá tổng mức biến dạng sóng hài quy định như trên nhưng không được gây hư hỏng thiết bị của lưới điện phân phối.
Dự án khảo sát:
![]() |
| Hình 2:Lắp đặt pin quang điện mái nhà. |
Dưới đây là ví dụ mô phỏng một dự án điện mặt trời mái nhà được khảo sát, tính toán tác động của song hài với lưới điện:
a. Thông số kỹ thuật của dự án:
– Tổng công suất: 2.500 kWp.
– Tổng diện tích lắp đặt: 22,000 m2.
– Công suất mỗi tấm tấm quang điện: 445 Wp.
– Kích thước tấm tấm quang điện: 2.0 m x 1.1 m.
– Diện tích lắp đặt mỗi tấm quang điện: 2.2 m2.
– Số tấm quang điện: 7,096 tấm.
– Inverter: 25 x 100 kW.
b. Mô phỏng sóng hài:
Ảnh hưởng của sóng hài đối với hệ thống:
Bản chất của inverter là thiết bị đóng cắt, có chức năng chuyển đổi dòng điện một chiều sang dòng điện xoay chiều ba pha làm phát sinh nhiều sóng hài bậc cao (ví dụ: bậc 3, 5, 7, 11). Hệ thống có tụ bù, cáp điện, và máy biến áp khi vận hành sẽ tạo cộng hưởng tần số trong mạch điện, tần số cộng hưởng có thể trùng khớp với sóng hài mà Inverter tạo ra dẫn đến sóng hài được khuyếch đại trong mạch.
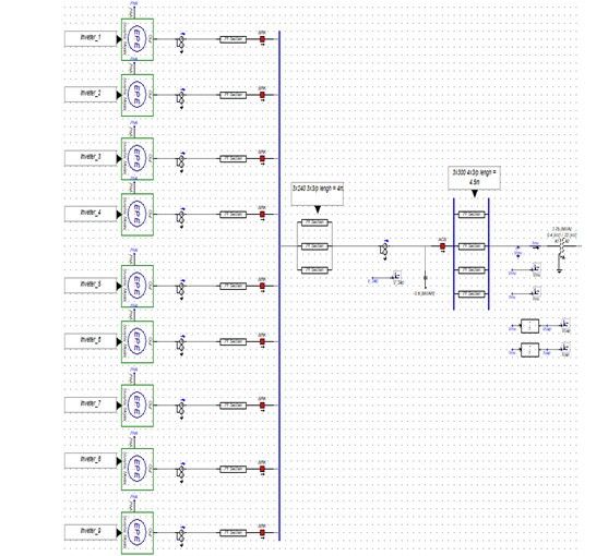
Mô phỏng sóng hài bằng PSCAD:
![]() |
| Hình 3: Mô phỏng PSCAD. |
c. Kết quả mô phỏng công suất tác dụng-P và phản kháng-Q:
![]() |
| Hình 4: Kết quả mô phỏng P, Q tổng. |
Qua hình 4, nhận thấy công suất tác dụng tổng sau 0,05s từ lúc bắt đầu đạt khoảng 870 kW và hút công suất phản kháng từ hệ thống lưới điện khoảng 0,4 kVar.
c. Kết quả mô phỏng sóng hài:
![]() |
![]() |
| Hình 5: Phổ sóng hài điện áp và dòng điện ở cao áp (22kV) tập trung ở bậc: 3, 5. |
Qua hình 5, nhận thấy V_THD tại bậc 3,5,7 là nhỏ, tập trung nhiều nhất tại bậc 3 đạt khoảng 0,5% nhưng so với giới hạn của IEEE cho phép (3%) thì nhỏ hơn nhiều.. I_THD tập trung cao nhất tại bậc 3, nhưng vẫn nằm trong vùng giới hạn cho phép của IEEE, mặt khác cả V_THD và I_THD đều thoả mãn tiêu chuẩn Việt Nam về sóng hài nên đủ điều kiện cho phép đưa vào hoạt động./.
PGS, TSKH. NGÔ ĐĂNG LƯU; PGS, TS. NGUYỄN HÙNG; THS. NGUYỄN HỮU KHOA








